看着自己电脑里的文件越来越多,文件的存放也变越来越混乱,如何整理文件成了一个大问题,是该花点时间好好整理整理了。
磁盘分区
我的电脑是两个硬盘,一个 128G 的固态和 650G 的机械硬盘,分别设置为 C 盘和 D 盘两个盘。其中。
- C 盘:安装系统和所有的应用软件。
- D 盘:用来存放数据,包括文档、音乐、电影等。
为什么不设置 E、F 等多个分区呢,因为多分区会造成空间的浪费。举个例子:假设有一个 600G 的硬盘,分为 C、D、E 三个分区,其中 C 盘 100G,D 盘 200G,E 盘 300G。然后 C 盘放了 95G,D 盘放了 198G,E 盘放了 287G。现在有一个大小为 20G 的文件,你说你放哪?C、D、还是 E?哪里都不放下,可是明明 600G 的空间,我现在只用了 580G,明明还有 20G 的空余空间。可是就是没地方放。这就是多分区造成的空间浪费,所以为了空间最大化利用,就是分最少的区。理想情况下,只存在一个 C 盘就够了。可是有的时候系统出问题需要格式化 C 盘,假如没有备份会造成数据丢失。所以退而求其次,分为两个盘是一个折中的办法。
文件管理
分区搞定了,文件该怎么存放呢。是通过文件类型来存放,还是通过文件功能来存放呢?
通过文件类型来存放
将所有的音乐文件放在一个文件夹,所有的电影放在一个文件夹,所有的文档放在一个文件夹……
乍看起来挺好的,但是有时会有冲突。比如所有的文档放在一个文件夹,工作、学习、娱乐文档都放在一块,要找一个文件的时候还是会麻烦。有人会说,我用搜索啊。用搜索是个好办法,但是需要你知道你要找的文件的名字,除非你有非常良好的文件命名习惯,比如’a 项目-b 分支-c 文件’这样,那用搜索是一个非常好的办法(比如 everything 的搜索速度就神快)。 所以如果没有良好的命名习惯,那么通过文件类型存放是行不通的。
通过文件功能来存放
首先将文件类型分为四大类:
- 工作
- 生活
- 学习
- 备份
然后在这个分类下面,在通过类型进行划分。所有和工作有关的划分到工作类中,和工作无关的其他学习划分到学习中,其他的音乐、电影、图片等都属于生活。 然后在各个大类下面,再通过各自的功能进行进一步的划分,类似一种递归的思想。 然后将重要的东西定期更新到备份中,方便文件的复制和拷贝。
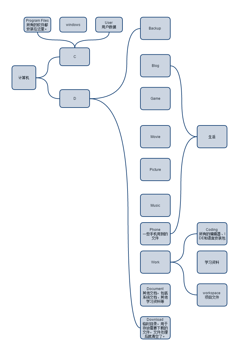
我的分类
我的最终分类如下图:
我这 C 盘是不是用的有点太狠了。*^_^*
本文发布于 2015年1月30日,最后更新于 2015年1月30日,距今已有 4079 天,文章内容可能已经过时。
